项目

一般

简介

硬件需求 #4770

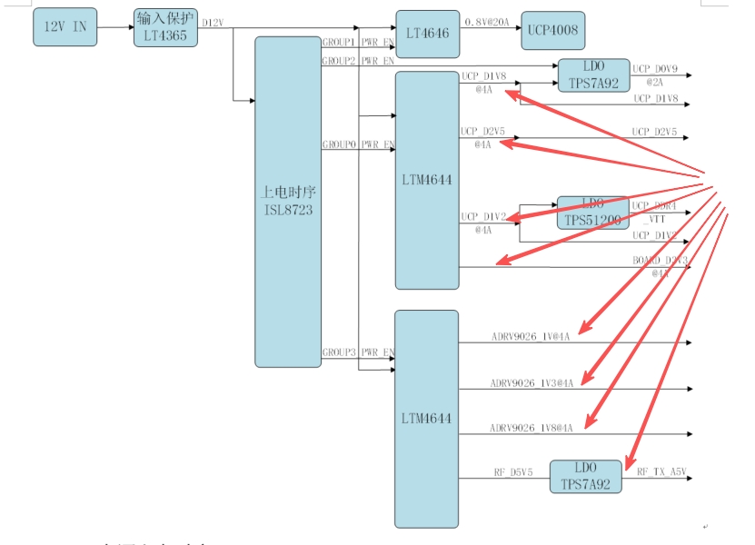
第五批EVMT4板卡DDR损坏,与LTM4644输出电压有关,需要在LTM4644各个输出电路增加330uF电容;

申 江欣大约 2 个月 之前添加. 更新于 大约 2 个月 之前.

状态:
进行中
优先级:
指派给:
开始日期:
2026-01-21
计划完成日期:
2026-02-27
% 完成:

50%

预期时间:

描述

1.采购原因:gNB-5012板卡uboot启动失败,经定位是DDR短路;

2.问题原因:
a.目前判断为第五批板卡使用TA4644电源芯片性能及稳定性相较LTM4644(ADI)较差;
b.外部电源模块24转12V输出存在脉冲,TA4644无法将过大纹波及脉冲完全滤除,输入超出DDR可承受的工作电压,导致DDR出现损坏;

3.解决方案:
a.第五批板卡在TA4644各个输出电路上(共计8个,分别为:1.8V、2.5V、1.2V、3.3V、1V、1.3V、1.8V、5.5V),各增加1个330uF滤波电容;
b.第六批板卡及后续板卡,已经将TA4644重新更换回LTM4644,并且在各输出电路上同样增加330uF电容;
c.在外部电源板(24S12),输出端增加1000uF电容,对输入给EVMT4板卡的12V供电进行滤波处理;


文件

历史记录

#1

申 江欣 更新于 大约 2 个月 之前

  • 计划完成日期 被设置为 2026-02-27
  • 状态新建 变更为 进行中
  • % 完成0 变更为 50

1.第六批板卡及后续板卡生产文件及BOM已更新;
2.第五批gNB-5012板卡,损坏的DDR已经提交采购,目前线上平台无货,已联系燕宏进行相关采购工作;

#2

申 江欣 更新于 大约 2 个月 之前

1.第五批共计生产30块板卡,目前还剩下4块板卡未进行330uF电容改制,分别为:gNB-5001、5011、5019、5020;

导出 Atom PDF